IS《特战英雄》是一款精美的无插件真3D第一个人称射击(FPS)网页游戏。可以支持最多6V6的激爽战斗,让你无需下载即可体验身临其境的枪战世界。各种特色武器,为你在沙场上能爽快杀敌而蓄势待发。
武器推荐
作者: IS游戏平台 时间:2016-06-01 13:25:23
特战英雄武器推荐?特战英雄什么武器好?相信这是每一个新手玩家共同的问题,下面小编就简单给大家介绍一下吧:
首先要确认你的作战风格:是近战还是远战,这关系到你选择的武器。
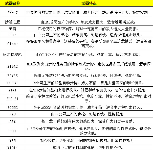
目前比较主流的是:近战冲锋用M4A1和AK-47、远战用狙击AWM,大家可以根据自己的特点来选择自己适合的枪械哦,下面就把特战英雄中的武器特点告诉大家吧:





